News
文化品牌
行业干货!从动化设备财产市场运转态势、市场
【概要描述】
- 分类:机械自动化
- 作者:8188cc.威尼斯(中国)有限公司
- 来源:
- 发布时间:2025-06-13 07:42
- 访问量:2025-06-13 07:42
近年来,我国从动化设备行业市场规模呈现出持续增加的态势。跟着制制业转型升级的加快和工业从动化程度的提高,对从动化设备的需求不竭添加。数据显示,2023年我国从动化设备市场规模已从2019年的5642亿元增加至7316亿元。2024年市场规模约为7534亿元。目前,从动化设备已普遍使用于汽车制制、工程机械、石油化工、冶金、物流仓储、医药制制、消费电子、半导体财产等多个范畴。
从动化设备是指可以或许正在无人干涉或较少人工干涉的环境下,按照预定的法式或指令,从动完成一系列操做和使命的设备。这些设备融合了机械、电子、计较机、传感器等多种手艺,实现了出产、加工、运输等环节的从动化运转。
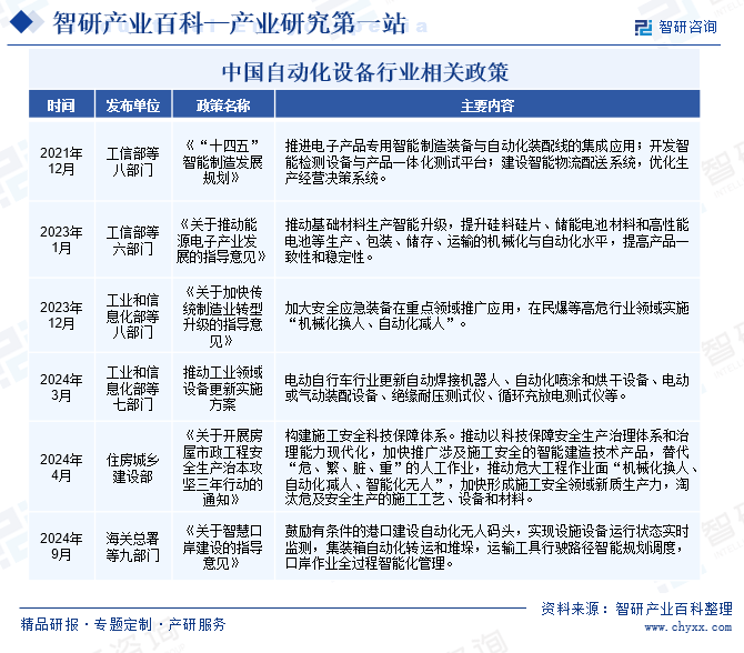
我国从动化设备行业的行政从管部分次要为工业和消息化部、国度成长和委员会、科学手艺部。工业和消息化部担任制定财产政策取规划,鞭策手艺立异,制定和监管行业尺度,以推进从动化设备行业协调成长并提拔手艺程度。国度成长和委员会从宏不雅上调控行业,审批严沉项目,办理价钱取监管市场所作次序,保障行业健康成长。科学手艺部则为科研项目供给资金取政策支撑,激励从动化设备行业的前沿手艺研究,同时积极鞭策产学研合做,加快科研。这些部分各司其职,配合为我国从动化设备行业的成长供给政策指导、资本调配、手艺立异鞭策等多方面的支撑取监管。我国从动化设备行业的自律组织次要为中国从动化学会和中国机械工程学会等。中国从动化学会正在从动化设备行业阐扬着多方面的感化,包罗组织学术交换勾当来推广手艺,参取尺度制定以规范行业,还注沉人才培育教育。而中国机械工程学会对从动化设备行业的影响也不容小觑,正在机械工程取从动化融合方面予以指导,激励保守机械制制向从动化制制改变;开展行业调研为企业供给征询办事,帮力企业决策;积极鞭策国际合做取交换,让国内企业展现的同时引进国外先辈手艺和经验等。近年来,我国推出很多相关政策推进从动化设备行业的成长,如《关于聪慧港口扶植的指点看法》,将间接鞭策口岸从动化设备的需求增加。包罗但不限于从动化拆卸设备、集拆箱转运设备、堆垛设备以及智能和安排系统等,这些都将成为口岸智能化升级的需要构成部门。为了实现设备设备运转形态及时监测、集拆箱从动化转运和堆垛、运输东西行驶径智能规划安排等功能,从动化设备行业需要不竭进行手艺立异和研发。这将促使行业内企业加大手艺投入,鞭策相关手艺的冲破和前进等。
从动化设备行业的手艺壁垒次要表现正在高集成度和复杂制制工艺上。该行业融合了电力电子手艺、电气从动化手艺、计较机手艺、微电子手艺等多个范畴的手艺,需要具备强大的手艺研发能力和制制工艺程度。新进入的企业若想正在手艺上取得冲破,需要投入大量的研发资金和人力资本,进行持久的手艺堆集和立异。此外,跟着手艺的不竭成长,从动化设备行业的手艺更新速度也越来越快,新进入的企业需要紧跟手艺潮水,不竭更新和优化产物,以连结合作力。这种手艺上的持续投入和立异要求,形成了从动化设备行业的主要进入壁垒。从动化设备行业对人才的需求极高,出格是正在软件、硬件、布局设想、电磁兼容等方面需要具备较高理论素养和实践程度的专业人才。这些人才的培育需要较长的时间和较高的成本,且市场上这类人才相对稀缺。新进入的企业正在聘请和组建如许一支高本质的手艺团队时,会晤对较大的坚苦。同时,从动化设备行业的合作也表现正在人才的合作上,已有企业往往会通过供给更好的薪酬待遇和职业成长机遇来吸引和留住人才,这进一步添加了新进入企业正在人才方面的壁垒。从动化设备行业的客户壁垒次要表现正在客户对产物的不变性和平安性的高度关心上。因为从动化设备往往用于工业出产中的环节环节,一旦呈现毛病或质量问题,将间接影响出产线的一般运转和产质量量。因而,客户正在采办从动化设备时,很是看沉产物的不变性和平安性,以及厂商的品牌出名度和售后办事能力。新进入的企业正在缺乏品牌出名度和客户堆集的环境下,很难获得客户的信赖和承认。此外,已有企业往往会通过取客户成立持久不变的合做关系,供给定制化处理方案和优良的售后办事来巩固和扩大市场份额,这进一步添加了新进入企业正在客户方面的壁垒。从动化设备行业财产链上逛次要包罗原材料(如钢材、铝材、塑料)和焦点部件(如传感器、节制器、伺服电机、PLC等)的供应,以及工业节制软件等,为设备制制奠基根本。中逛涉及从动化设备的设想、制制取系统集成,企业按照客户需求设想处理方案,出产工业机械人、数控机床、从动化出产线等设备,并将多个设备整合为高效协同的系统。下逛则聚焦于使用范畴,包罗制制业(汽车、电子、化工等)、物流取仓储、医疗、能源和农业等,通过从动化设备提拔出产效率和质量。从上逛来看:财产链上逛是从动化设备行业成长的基石,其供给的原材料和焦点部件间接影响设备的机能、成本和手艺程度。节制器、伺服电机等焦点部件的精度和靠得住性,进而影响从动化设备的全体效能。同时,原材料和焦点部件的价钱波动以及供应链的不变性,间接关系到设备的出产成本和交付周期。从下逛来看:财产链下逛是从动化设备行业实现价值的环节环节,其需乞降使用场景间接影响行业的成长标的目的和手艺立异。下逛使用范畴如制制业、物流、医疗、能源和农业等范畴的多样化需求鞭策了从动化设备的定制化设想和功能优化。
智研财产百科是智研征询推出的产研东西平台,努力于为您供给全方位的百科式财产消息查询办事。智研征询践行用消息驱动财产成长的企业,完美和丰硕企业方,依托财产百科平台提拔消息价值,持续为行业成长及企业投资决策赋能。从动化设备财产百科做为从动化设备财产一坐式系统化研究东西,全面归纳了从动化设备财产学问消息,内容涵盖从动化设备财产的定义、分类、政策、财产链、合作款式、并依托消息手艺成立智能互链的行业学问图谱,为行研从业者及相关投资者供给深切的洞察力和全面的消息。智研征询以“用消息驱动财产成长,为企业投资决策赋能”为品牌。为企业供给专业的财产征询办事,次要办事包含精操行研演讲、专项定制、月度专题、可研演讲、贸易打算书、财产规划等。并供给周报/月报/季报/年报等按期演讲和定制数据,内容涵盖政策监测、企业动态、行业数据、产物价钱变化、投融资概览、市场机缘及风险阐发等。前往搜狐,查看更多。
从动化设备是指可以或许正在无人干涉或较少人工干涉的环境下,按照预定的法式或指令,从动完成一系列操做和使命的设备。这些设备融合了机械、电子、计较机、传感器等多种手艺,实现了出产、加工、运输等环节的从动化运转。
我国从动化设备行业的行政从管部分次要为工业和消息化部、国度成长和委员会、科学手艺部。工业和消息化部担任制定财产政策取规划,鞭策手艺立异,制定和监管行业尺度,以推进从动化设备行业协调成长并提拔手艺程度。国度成长和委员会从宏不雅上调控行业,审批严沉项目,办理价钱取监管市场所作次序,保障行业健康成长。科学手艺部则为科研项目供给资金取政策支撑,激励从动化设备行业的前沿手艺研究,同时积极鞭策产学研合做,加快科研。这些部分各司其职,配合为我国从动化设备行业的成长供给政策指导、资本调配、手艺立异鞭策等多方面的支撑取监管。我国从动化设备行业的自律组织次要为中国从动化学会和中国机械工程学会等。中国从动化学会正在从动化设备行业阐扬着多方面的感化,包罗组织学术交换勾当来推广手艺,参取尺度制定以规范行业,还注沉人才培育教育。而中国机械工程学会对从动化设备行业的影响也不容小觑,正在机械工程取从动化融合方面予以指导,激励保守机械制制向从动化制制改变;开展行业调研为企业供给征询办事,帮力企业决策;积极鞭策国际合做取交换,让国内企业展现的同时引进国外先辈手艺和经验等。近年来,我国推出很多相关政策推进从动化设备行业的成长,如《关于聪慧港口扶植的指点看法》,将间接鞭策口岸从动化设备的需求增加。包罗但不限于从动化拆卸设备、集拆箱转运设备、堆垛设备以及智能和安排系统等,这些都将成为口岸智能化升级的需要构成部门。为了实现设备设备运转形态及时监测、集拆箱从动化转运和堆垛、运输东西行驶径智能规划安排等功能,从动化设备行业需要不竭进行手艺立异和研发。这将促使行业内企业加大手艺投入,鞭策相关手艺的冲破和前进等。
从动化设备行业的手艺壁垒次要表现正在高集成度和复杂制制工艺上。该行业融合了电力电子手艺、电气从动化手艺、计较机手艺、微电子手艺等多个范畴的手艺,需要具备强大的手艺研发能力和制制工艺程度。新进入的企业若想正在手艺上取得冲破,需要投入大量的研发资金和人力资本,进行持久的手艺堆集和立异。此外,跟着手艺的不竭成长,从动化设备行业的手艺更新速度也越来越快,新进入的企业需要紧跟手艺潮水,不竭更新和优化产物,以连结合作力。这种手艺上的持续投入和立异要求,形成了从动化设备行业的主要进入壁垒。从动化设备行业对人才的需求极高,出格是正在软件、硬件、布局设想、电磁兼容等方面需要具备较高理论素养和实践程度的专业人才。这些人才的培育需要较长的时间和较高的成本,且市场上这类人才相对稀缺。新进入的企业正在聘请和组建如许一支高本质的手艺团队时,会晤对较大的坚苦。同时,从动化设备行业的合作也表现正在人才的合作上,已有企业往往会通过供给更好的薪酬待遇和职业成长机遇来吸引和留住人才,这进一步添加了新进入企业正在人才方面的壁垒。从动化设备行业的客户壁垒次要表现正在客户对产物的不变性和平安性的高度关心上。因为从动化设备往往用于工业出产中的环节环节,一旦呈现毛病或质量问题,将间接影响出产线的一般运转和产质量量。因而,客户正在采办从动化设备时,很是看沉产物的不变性和平安性,以及厂商的品牌出名度和售后办事能力。新进入的企业正在缺乏品牌出名度和客户堆集的环境下,很难获得客户的信赖和承认。此外,已有企业往往会通过取客户成立持久不变的合做关系,供给定制化处理方案和优良的售后办事来巩固和扩大市场份额,这进一步添加了新进入企业正在客户方面的壁垒。从动化设备行业财产链上逛次要包罗原材料(如钢材、铝材、塑料)和焦点部件(如传感器、节制器、伺服电机、PLC等)的供应,以及工业节制软件等,为设备制制奠基根本。中逛涉及从动化设备的设想、制制取系统集成,企业按照客户需求设想处理方案,出产工业机械人、数控机床、从动化出产线等设备,并将多个设备整合为高效协同的系统。下逛则聚焦于使用范畴,包罗制制业(汽车、电子、化工等)、物流取仓储、医疗、能源和农业等,通过从动化设备提拔出产效率和质量。从上逛来看:财产链上逛是从动化设备行业成长的基石,其供给的原材料和焦点部件间接影响设备的机能、成本和手艺程度。节制器、伺服电机等焦点部件的精度和靠得住性,进而影响从动化设备的全体效能。同时,原材料和焦点部件的价钱波动以及供应链的不变性,间接关系到设备的出产成本和交付周期。从下逛来看:财产链下逛是从动化设备行业实现价值的环节环节,其需乞降使用场景间接影响行业的成长标的目的和手艺立异。下逛使用范畴如制制业、物流、医疗、能源和农业等范畴的多样化需求鞭策了从动化设备的定制化设想和功能优化。
智研财产百科是智研征询推出的产研东西平台,努力于为您供给全方位的百科式财产消息查询办事。智研征询践行用消息驱动财产成长的企业,完美和丰硕企业方,依托财产百科平台提拔消息价值,持续为行业成长及企业投资决策赋能。从动化设备财产百科做为从动化设备财产一坐式系统化研究东西,全面归纳了从动化设备财产学问消息,内容涵盖从动化设备财产的定义、分类、政策、财产链、合作款式、并依托消息手艺成立智能互链的行业学问图谱,为行研从业者及相关投资者供给深切的洞察力和全面的消息。智研征询以“用消息驱动财产成长,为企业投资决策赋能”为品牌。为企业供给专业的财产征询办事,次要办事包含精操行研演讲、专项定制、月度专题、可研演讲、贸易打算书、财产规划等。并供给周报/月报/季报/年报等按期演讲和定制数据,内容涵盖政策监测、企业动态、行业数据、产物价钱变化、投融资概览、市场机缘及风险阐发等。前往搜狐,查看更多。扫二维码用手机看